12月6日至7日,伟德国际1946汉语(师)2501团支部联合文学硕2501团支部开展了“专访基层榜样,献策‘十五五’蓝图”采访调研活动。此次活动旨在深入学习贯彻党的二十届四中全会精神,帮助支部青年在实践中感受“十四五”时期取得的重大成就,增强对“十五五”时期实现目标的信心。

首先,支部青年们分别通过线下专访、线上交流的方式,采访了毕业后扎根基层的两位优秀学长,2020级汉语国际教育专业毕业生王烨非、2021级汉语言文学专业毕业生王磊,深入了解了他们在乡村振兴、社区治理等基层岗位上的工作经历和心路历程。王烨非提到自己在街道工作的时候曾经接到一条12345工单电话,来电的老党员同志说如果没有问题一定不会打电话来麻烦政府,这件事给他留下了深刻印象。基层工作者可能只是一枚小小的螺丝钉,但是如果努力拧一拧,这份工作就能帮助到很多人,这更加坚定了他为基层服务的决心。

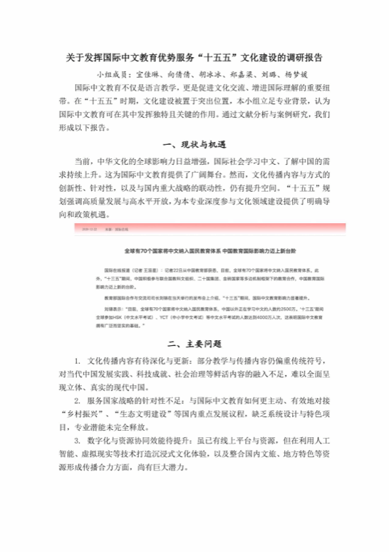
优秀学长的基层工作经验给支部青年带来了很大的触动,青年们也深入开展了“我为‘十五五’献一策”活动。大家结合各自专业特长,分别围绕文化建设、乡村振兴、教育发展、生态保护等“十五五”规划重点领域,分小组开展调研实践。通过文献研读、实地走访、问卷调查等多种形式,支部青年们运用专业知识分析现状、发现问题并提出创新性建议,最终形成了多份图文并茂的调研报告。

本次“专访基层榜样,献策‘十五五’蓝图”采访调研活动,加深了汉语(师)2501、文学硕2501团支部青年对于基层工作和调研实践的认识。“十五五”规划的实施,不仅需要科技创新的有力支撑,同样需要人文精神的滋养与社会治理的关怀。广大文院青年必将党的二十届四中全会精神内化于心,外化于行,立足于社会实践,积极担当时代重任,进一步增强对“十五五”时期实现目标的信心。
(伟德国际1946)